Continuous benchmarking

It is possible to configure a workflow for feelpp.benchmarking to continuously benchmark an application. This will allow users to:

  • Centralize benchmark results in a dashboard

  • Connect the CB pipeline to an existing CI pipeline

  • Ensure non-regression and analyse the performance over time

  • Compare the performance of different versions of the application

1. Launching a benchmark

Currently, the workflow is not directly available from feelpp.benchmarking. However, a template repository is coming soon to help users set up the workflow.

In order to have this workflow running, self-hosted runners for your machines are required. And one "default" runner is needed to orchestrate launching the application on different machines.

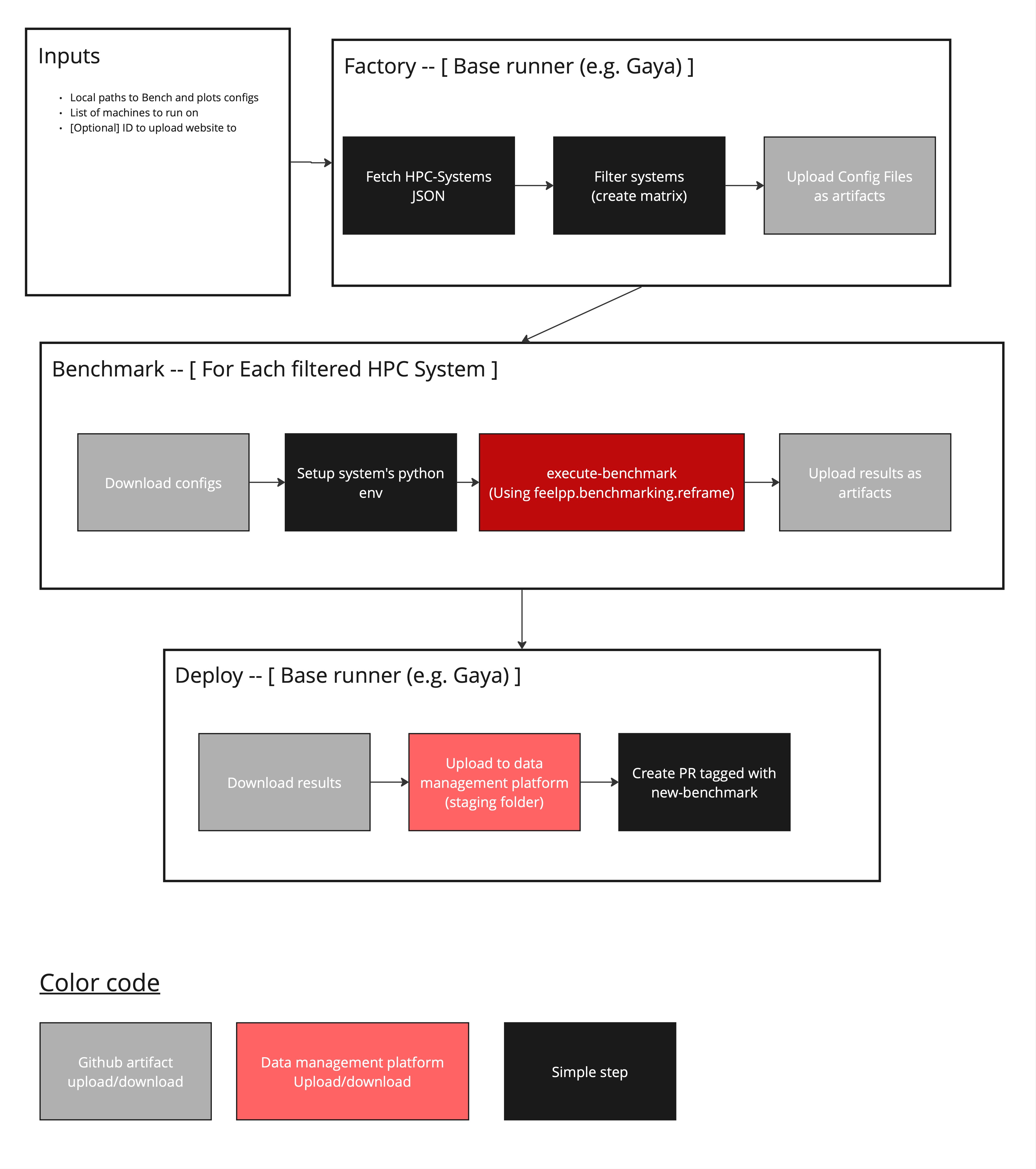
Benchmark workflow
  1. The workflow takes as input: the benchmark configurations paths, a list of machines to run, and optionally a Girder ID to updload the website to (more data management platorms will be supported in the future).

  2. In a default runner (can even be a GitHub hosted runner), machine specification files are read and filtered by the given machine name list input. This allows to launch the application on multiple machines. Then, a "Matrix" is created to later tell the workflow what runners to launch.

  3. Then, only desired machine configurations are uploaded as GitHub artifacts.

  4. On each HPC system, the machine configuration is downloaded.

  5. A Python environment is then set up, depending on the system. (e.g. loading necessary modules, creating the python virtual environment, downloading feelpp-benchmarking).

  6. feelpp.benchmarking launches all parametrized tests using the feelpp-benchmarking-exec command.

  7. When benchmarks are done, results are uploaded as GitHub artifacts in order to communicate them with the default runner.

  8. The default runner then collects all results and uploads them to the data management platform.

  9. If a custom remote ID is provided to upload the dashboard to, the dashboard is uploaded to the data management platform. Otherwise, a pull request tagged with new-benchmark is created to preview the results. We do the preview with Netlify.

This workflow requires setting up the Girder data management platform so that it contains to following folders: staging, production, denied.

2. Deploying the dashboard

GitHub pages can be configured to have a persistent dashboard containing benchmarks. But we want to have only pertinent benchmarks on this publicly available dashboard. To do so, the following workflow is proposed.

Dashboard workflow
  1. When a pull request tagged with new-benchmark is closed, the deploy.yml workflow is launched.

  2. If the pull request is closed, all benchmarks present on the staging/ folder are moved to the denied folder (on the data management platform).

  3. If the pull request is merged, staging and production dashboard configuration files are downloaded.

  4. Both configuration files are merged, so that staging benchmarks are added to the production dashboard.

  5. The new dashboard configuration is uploaded, and staging benchmarks are moved to production.

  6. This will trigger the GitHub pages deployment, having all production benchmarks.